
Reduce risk with our expertise
Anyone about to invest in a ship project is facing several critical decisions. Before major investments are initiated, we can support you with feasibility studies, Front End Engineering Design (FEED) and analysis to identify the best solutions.
Phases
-
Initial & contract design
Ship design solutions
Initial & contract design Ship design solutions
-
Basic design follow-up
Ship design engineering
Basic design follow-up Ship design engineering
-
Production engineering
Navis Consult
Production engineering Navis Consult
-
Commissioning & in service
Site services
Commissioning & in service Site services
Typical aftermarket support roles and capabilities
Evaluations of consequences and optimal solutions for existing vessels
- Support client meetings
- Visit on-board vessel and technical evaluations
- Scanning of existing solutions
- Functional solutions, equipment, systems, arrangements
- Technical specifications for equipment and systems requirements
- Implications towards rules and regulations
- Conversion alternatives/requirements
- Operational profiles and analysis
- Performance optimisations
- Possible hull optimisations
- Technical specifications vessel conversions
- Design and engineering project plans
- Design and engineering cost
- Visualisation of concepts

Deliveries
Aftermarket projects
Examples
-
- Solstad – Battery conversion inside Hull
- Various – E-House installations aft superstructure
- Kvitnos/Kvitbjørn – Gear replacement
- Golden Energy – Covid Accommodation module installation
- Holmøy – Winch installation
Ship design engineering
-
Technical ship design support

-
Visualisation support

-
Functional arrangements 2D

-
Hull structural design

-
Analysis

-
Functional arrangements 3D

-
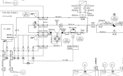
Machinery systems

-
Accommodation and safety

-
Accommodation and safety

-
Machinery arrangement

-
HVAC – Vent. Calc. and Gas Zone definitions

-
Electrical - ship designer scope

How to reduce risk in multi-million vessel project investments
Anyone about to invest in a ship project is facing several critical decisions. Reduce risk with our expertise - contact us!


